解密EAC认证(Eurasian Conformity Certification)?
来源:
|
作者:上海卡卢加
|
发布时间: 2025-10-18
|
226 次浏览
|
🔊 点击朗读正文
❚❚
▶
|
分享到:
EAC认证前的核心准备 在启动流程前,有几项基础工作至关重要,它们直接决定了后续路径的正确性。 精准定位产品与法规:首先需要根据产品的海关编码(HS Code) 和具体用途,准确判断其需要符合的欧亚联盟技术法规(TR CU/TR EAEU)。例如,普通家电需符合TR CU 004/2011(低压设备安全),而工业机械则可能适用TR CU 010/2011(机械设备安全)。 选择正确的认证类型:根据产品风险等级,EAC认证主要分为两种形式: EAC合格证书(CoC):适用于高风险产品(如机械设备、压力容器、儿童玩具、医疗器械)。此证书必须由联盟认可的认证机构签发,流程严格,通常需要进行样品测试和工厂审核。 EAC符合性声明(DoC):适用于中低风险产品(如许多家用电器、电子设备、纺织品)。此声明由制造商或进口商基于自身证据进行符合性声明,并在官方系统备案,流程相对简化,通常无需工厂审核。但申请人必须是欧亚经济联盟境内注册的法人(如您的进口商或授权代表),境外制造商无法自行申请
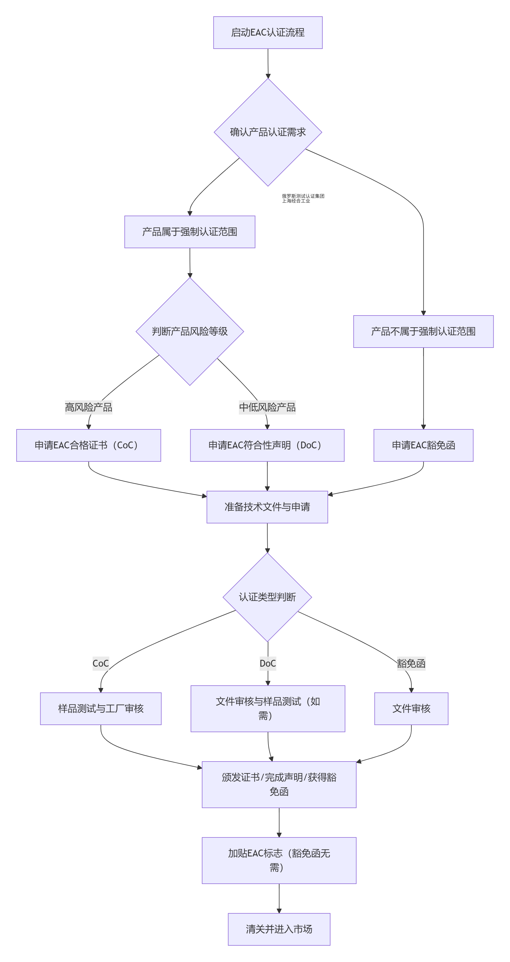
要顺利进入俄罗斯、哈萨克斯坦、白俄罗斯、亚美尼亚和吉尔吉斯斯坦这五个欧亚经济联盟(EAEU)成员国市场,EAC认证(Eurasian Conformity,欧亚符合性认证)是您必须取得的“通行证”。它实现了 “一次认证,五国通用” ,极大简化了贸易流程。下面这张图能帮您快速俯瞰从准备到获证的全过程,清晰看到两种核心认证路径的差异

EAC认证前的核心准备
在启动流程前,有几项基础工作至关重要,它们直接决定了后续路径的正确性。
精准定位产品与法规:首先需要根据产品的海关编码(HS Code) 和具体用途,准确判断其需要符合的欧亚联盟技术法规(TR CU/TR EAEU)。例如,普通家电需符合TR CU 004/2011(低压设备安全),而工业机械则可能适用TR CU 010/2011(机械设备安全)。
选择正确的认证类型:根据产品风险等级,EAC认证主要分为两种形式:
EAC合格证书(CoC):适用于高风险产品(如机械设备、压力容器、儿童玩具、医疗器械)。此证书必须由联盟认可的认证机构签发,流程严格,通常需要进行样品测试和工厂审核。
EAC符合性声明(DoC):适用于中低风险产品(如许多家用电器、电子设备、纺织品)。此声明由制造商或进口商基于自身证据进行符合性声明,并在官方系统备案,流程相对简化,通常无需工厂审核。但申请人必须是欧亚经济联盟境内注册的法人(如您的进口商或授权代表),境外制造商无法自行申请。
⚙️ 认证流程详解与关键材料
图表展示了核心步骤,以下是对每个环节的具体说明和所需材料清单。
准备技术文件:这是申请的基础。需要准备详尽的文件,且所有文件通常需要提供俄文版本。核心文件包括:
申请表(产品名称、型号、海关编码等)。
产品技术文件(如产品说明书、技术图纸、电路图、材质说明、产品照片)。
企业资质文件(如营业执照)。
质量管理体系证书(如ISO 9001,如有会更有帮助)。
已有的测试报告(如CE、CB报告,可能有助于简化流程)。
样品测试与工厂审核:
样品测试:产品样品需要送至欧亚经济联盟认可的实验室进行检测,以验证其符合相关技术法规的安全标准(如电气安全、机械性能、EMC等)。
工厂审核:对于申请EAC合格证书(CoC)或有效期较长的系列产品认证,认证机构可能会进行工厂审核,以评估生产质量保证能力。
审核发证与标志加贴:所有环节通过后,认证机构将签发EAC证书或完成符合性声明的注册。获得认证后,产品必须加贴EAC标志(最小高度不得小于5毫米),才能在其市场流通。
⚠️ 关键注意事项与避坑指南
在规划认证时,请特别留意以下几点,它们常常是导致延误或失败的“坑”。
境内代表要求:作为联盟外的制造商,您通常无法自行申请EAC符合性声明(DoC)。必须与成员国境内的进口商合作,或指定一名授权代表作为申请的持证人。
选择正规认证机构:务必核实认证机构是否具有欧亚经济联盟的官方认可资质。不正规的机构可能导致证书无效。
证书有效期与维护:EAC证书/声明有有效期(如1年、3年或5年)。在有效期内,可能需要进行年度监督审核以维持证书有效性。若产品设计或关键材料发生变更,可能需要重新评估或变更证书。
语言与标签合规:产品标签及使用说明书必须使用俄文或成员国官方语言,并符合法规要求。
💎 总结与行动建议
成功获得EAC认证是您的产品打开欧亚五国市场的强制性通行证。其核心在于通过官方认可的测试和文件审核,证明产品完全符合联盟统一的技术安全法规。
建议您尽早启动认证规划(简单产品周期约数周,复杂产品可能需要数月),并考虑咨询或委托有经验的认证服务机构协助办理,他们能提供准确的法规解读和高效的流程管理,帮助您规避风险,节省时间和成本。
希望这份详细的指南能帮助您清晰地规划EAC认证。如果您能分享更多关于您产品具体类型的信息,或许我可以提供更具针对性的参考。
认证机构:上海经合工业设备检测有限公司成立于2009年是俄罗斯测试认证集团中国的代表处欧亚联盟授权认证机构号码:RA.RU.11HA27,从2009年开始专业开展俄罗斯及欧亚联盟和俄语国家产品的认证,测试和注册,许可等服务。上海经合工业设备检测有限公司目前专业提供俄罗斯、乌克兰、哈萨克斯坦、白俄罗斯、乌兹别克斯坦、阿塞拜疆、土库曼斯坦、吉尔吉斯坦、塔吉克斯坦、亚美尼亚、摩尔多瓦等东欧国家强制性认证咨询服务